선택 정렬(selection sort)은 정렬되지 않은 데이터들에 대해 가장 작은 데이터를 찾아 가장 앞의 데이터와 교환해나가는 방식이다.
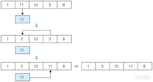
① 가장 작은 데이터인 1을 가장 앞에 위치한 15와 교환한다. 가장 작은 데이터가 가장 앞에 위치하게 된다.

② 첫 번째 데이터를 제외한 나머지 데이터에서 가장 작은 데이터인 3을 두 번째 데이터인 11과 교환한다.

③ 첫 번째, 두 번째 데이터를 제외한 나머지 데이터에서 가장 작은 데이터인 8을 세 번째 데이터인 15와 교환한다.

④ 첫 번째, 두 번째, 세 번째 데이터를 제외한 나머지 데이터에서 가장 작은 데이터인 11을 네 번째 데이터인 11과 교환한다. 같은 데이터이므로 위치의 변화는 없다.

⑤ 데이터들에 대한 정렬이 완료된다.
JAVA Code
int index = 0;
int temp;
int min;
int arr[] = { 15, 11, 1, 3, 8 };
for (int i = 0; i < arr.length; i++) {
min = 100;
for (int j = i; j < arr.length; j++) {
if (min > arr[j]) {
min = arr[j];
index = j;
}
}
temp = arr[i];
arr[i] = arr[index];
arr[index] = temp;
}
for (int i = 0; i < arr.length; i++)
System.out.print(arr[i] + " ");
선택 정렬의 시간 복잡도는 O(n^2)이다.
[참조문서]
https://terms.naver.com/entry.naver?docId=2270435&cid=51173&categoryId=51173
반응형
'ALGORITHM > SORT' 카테고리의 다른 글
| Bubble Sort (버블 정렬) (0) | 2023.02.15 |
|---|
댓글